Deutsch
Italiano
Español
بالعربية
日本語
한국어
Français
Русский язык
English
國家高新技術企業
OEM/ODM 源頭工廠
全國服務熱線:
17724602962(微信同号)
首頁
産品中心
環保卡
PLA卡
PETG卡
PET卡
Teslin卡
再生R-PVC卡
竹木卡
非接觸式卡
IC高頻卡
ID低頻卡
UHF超高頻卡
CPU卡
NFC卡
複合卡
接觸式卡
雙界面加油卡
駕駛員卡
三表卡
工藝卡
異形卡
證件卡
其他
冷壓卡/電子紙
有源定位卡
數字貨币卡
指紋卡
屏蔽卡
NFC墨水屏标簽
标簽及讀取設備
醫療标簽
RFID标簽
讀取設備
應用場景
文體遊戲
電子消費
醫療養老
圖書館
安防門禁
禮品玩具
應用案例
文體遊戲
電子消費
醫療養老
圖書館
安防門禁
禮品玩具
新聞中心
公司新聞
行業新聞
關於我們
公司簡介
企業文化
榮譽資質
發展曆程
團隊介紹
選擇我們
團隊活動
聯系我們
首頁
産品中心
環保卡
非接觸式卡
接觸式卡
工藝卡
冷壓卡/電子紙
标簽及讀取設備
應用案例
文體遊戲
電子消費
醫療養老
圖書館
安防門禁
禮品玩具
新聞中心
公司新聞
行業新聞
關於我們
公司簡介
企業文化
榮譽資質
發展曆程
團隊介紹
選擇我們
團隊活動
聯系我們
服務熱線
CN
語言
CN
Language
當前位置:
首頁
産品中心
冷壓卡/電子紙
指紋卡
産品詳情
無(wú)源指紋(wén)卡|RFID無(wú)源指紋(wén)卡
RFID芯片:
NXP MF1S50
指紋模塊型号:
IDX3205
指紋傳感器尺寸:
8x8x0.35mm
響應速度:
<600ms
冷壓卡尺寸:
85.5x54*1/1.2mm(TBA)
卡重:
6g/8g
備注:
内置的RFID(13.56mHz) 芯片類型: M1(S50,F08等)CPU(Desfire, PLUS , FM1280等)或 由客戶指定型号
無源指紋智能卡(又稱生物識别安全智能卡),有非接觸式和接觸式兩種。爲所有人提供簡單、安全和個人的免觸摸身份認證,這樣避免瞭(le)經常使用的pin、密碼、簽名、公共ID設備(bèi)和密鑰,可以通過指紋這種生物識别手段來證明自己的數字身份。
産品介紹
聯合智能使用其冷密封卡制造技術,将生物識别技術嵌入智能卡。先進的冷壓封卡技術可以将一個尺寸爲48*79mm的多模塊多元器件集成的多功能集成PCB冷壓成薄卡(銀行卡大小),可以安全随身攜帶,随時随地進行人卡交互。
IDEX是一家挪威的專門從事指紋識别和成像技術的生物識别科技公司,一直以來IDEX主要爲身份證、銀行卡、門禁控制和移動設備提供指紋傳感器,生物識别軟件以及其它安全解決方案。
聯合智能和IDEX達成全球合作夥伴關系,一起爲個人身份驗證提供指紋傳感器和生物識别解決方案,提供一種人卡交互的創新性IC卡産品。包括低頻指紋卡,高頻指紋卡,125KHZ指紋門禁卡,13.56MHZ指紋門禁卡。
産品特征
支持UID 和 MIFARE Plus SE -ISO14443A / 13.56Mhz
數據加密
快速響應 - 驗證速度:<600ms(毫秒)
支持直接在指紋卡上錄入指紋
先進的能量收集技術
超薄 -方便攜帶
超低功耗 -經濟環保
高度精準指紋認證
基礎參數
A. 非接觸式+無源款(需要對接使用在功率高、能不斷發送指令的讀卡器上,對讀卡器有一定要求)推薦讀卡器型号ACR1281U-C1,德卡D8
B. 非接觸式+有源款(可以對接使用大多數的讀卡器上)
詳細規格見《産品參數》
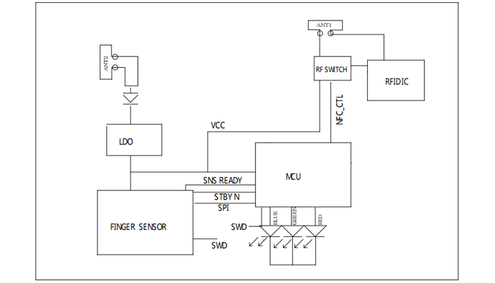
工作原理
主要通過Sensor採(cǎi)集指紋圖像,利用指紋算法芯片進行指紋處理和比對。如果比對通過,可接通金融IC卡或IC門禁考勤識别功能,進行正常交易或開門;如果比對失敗(bài),金融IC或IC門禁卡功能将不能使用。
指紋卡片
通過NFC感應讀(dú)取和錄入指紋,並(bìng)且可以通過以下三種途徑來感應
應用範圍
非接觸(chù)式指紋高頻IC卡應用場(chǎng)景非常豐富,考勤門禁,身份認證,一卡通系統,金融支付等。在一些化工園區、石油區、碼頭、銀行、科技企業、企業機關、公安派出所或監獄等對人員準入控制比較嚴格的地方能大限度地進行安全性級别比較高的管理。
FAQ
相關産品
有源指紋(wén)卡|生物識(shí)别卡|指紋(wén)身份識(shí)别卡
生物識别安全智能卡
首頁
産品
案例
品牌
榮譽
新聞
聯系
郵(yóu)箱:sale@usocard.com
地址:總部地址:深圳市坪山新區金牛西路金荔科技工業園3号廠房第二層(céng)、第六層(céng)(辦(bàn)公) 鳳崗基地:廣東省東莞市鳳崗鎮東深路鳳崗段179号天安深創谷28号樓14層(céng)
版權(quán)所有©2023 深圳市聯(lián)合智能卡有限公司
網站建設支持
:
深圳聯雅
粵ICP備11063681号
Privacy Policy
|
Return & Refund Policy