1.有源指紋卡介紹
深圳聯合智能卡隆重推出瞭(le)非接觸式指紋智能卡(又稱生物識别安全智能卡),爲所有人提供簡單、安全和個人的免觸摸身份認證,這樣避免瞭(le)經常使用的 pin、密碼、簽名、公共 ID 設備(bèi)和密鑰,可以通過指紋這種生物識别手段來證明自己的數字身份。
機場證件智慧管理系統的使用,證件通過智能證件櫃和配套管理系統實現集中收發,空防安全管理能力顯著增強。通行證是機場員工每日進出航站樓控制區的必備證件,它的妥善保管,安全使用是航站樓空防安全重點管控項目之一,我們的指紋卡,内置RFID芯片,配指紋模塊,採(cǎi)用RFID芯片識别技術與證件進行綁定,錄入使用者的指紋,從而做到芯片、證件、人員的一一對應,員工領取證件時通過生物标識進行身份識别,避免瞭(le)證件的錯拿。員工下班将證件歸還至指定證件櫃中,上班前通過指紋卡取走證件,避免瞭(le)證件的丢失、忘帶等問題。


2.産品特征
•支持 UID 和 MIFARE Plus SE -ISO14443A / 13.56Mhz
•數據加密
•快速響(xiǎng)應 - 驗(yàn)證速度:<600ms(毫秒)
•支持直接在指紋(wén)卡上錄(lù)入指紋(wén)
•先進的能量收集技術
•超薄 -方便攜帶
•超低功耗 -經濟環保
•高度精準指紋認證
3.有源指紋卡參數
| 參數/型号 | LH-YYFP-S50 |
|---|---|
| RFID 芯片 | NXP MF1S50 |
| 工作頻率 | 13.56MHz |
| 指紋模塊型号 | CS2511 |
| 傳感器像素 | 160 x 160 |
| 傳感器分辨率 | 508dpi |
| 響應速度 | <600ms |
| FRR (誤報率) | 2%(Security Level 3) |
| FAR(誤拒率) | 1/10000(Security Level 3) |
| 誤差 | +/- 8 (Contact mode)KV |
| 存儲容量 | 1k |
| 傳輸速率 | 106k |
| 冷壓卡尺寸 | 85.5x54*1.2mm(TBA) |
| 卡重 | 8g |
| 供應電源 | 100mA(可充電電池) |
| 充電方式 | 夾子充電 |
| 壽命 | 100,000 times |
備(bèi)注:内置的 RFID(13.56mHz) 芯片類(lèi)型: M1(S50,F08 等)
CPU(Desfire, PLUS , FM1280 等)或 由客戶(hù)指定型号。
4.LED指示燈
LED 指示燈 | 紅燈 | 綠燈 | 藍燈 |
|---|---|---|---|
| 準備注冊 | 紅燈閃爍 | - | - |
注冊管理員 (第1次注冊) | 紅燈閃爍 (同時綠燈閃爍) | 綠燈閃爍 0.5s(秒) | |
注冊管理員完成 (第1次注冊) | - | 綠燈常亮 | - |
準入人員指紋注冊 (第2次注冊) | 紅燈常亮 | - | 藍燈常亮 |
| 準入人員指紋匹配成功 | - | - | 藍燈常亮 |
| 指紋匹配不成功 | - | - | 藍燈閃爍 3 次 |
| 删除指紋 | 紅燈閃爍 (交替閃爍) | 綠燈閃爍 (交替閃爍) | - |
| 低電量報警 | 紅燈常亮 | - | -- |
| 充電中 | 紅燈常亮 | - | |
| 充滿電 | - | 綠燈常亮 | - |
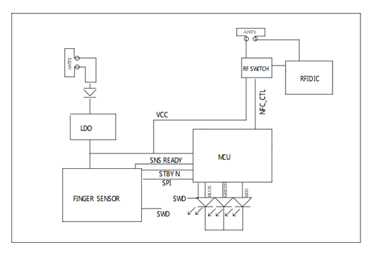
5.工作原理
主要通過Sensor採(cǎi)集指紋圖像,利用指紋算法芯片進行指紋處(chù)理和比對。

在支持非接和指紋驗證的情況下,指紋身份卡應用可以說是近乎完美的:發卡時錄入指紋,使用時配合指紋,就算丢失也無需擔心損失,而且隻需要配合基礎(chǔ)的NFC讀卡設備(bèi)就可以使用。可以錄入管理員和用戶兩個身份的指紋,這樣指紋卡可以回收重複使用,既環保又節能。
※ 指紋卡片 通過NFC感應讀(dú)取和錄入指紋,並(bìng)且可以通過以下三種途徑來感應:
模式一:指紋卡直接讀(dú)取錄(lù)入
模式二:讀(dú)卡器直接讀(dú)取錄(lù)入
模式三:帶(dài)NFC功能的手機讀(dú)取錄入